受理申請截止時間:自公告日起至108年5月3日(星期五) 印度# Wow! Innovative Taiwan 越南# Wow! Trendy Taiwan
一、計畫說明
本計畫將針對新南向市場數位世代消費者開發適地化行銷模式,因應不同市場特性,選定商機主題,以臺灣生活型態為核心,透過「文化內容+新媒體+數位科技」來加值、推動海外創新行銷模式。因應印度新興數位化發展,以及越南女性消費力成長,本活動將鎖定「印度# Wow! Innovative Taiwan」與「越南# Wow! Trendy Taiwan」為主題,除結合臺灣優質生活型態及產品進行線上策展,並針對零售通路B2C及商用通路B2B買主舉辦Wow! Taiwan Selects 買主媒合會,並輔助參與企業尋求策略合作夥伴與商機媒合管道,以加速我國業者拓展東協市場、促成海外商機。
二、辦理規劃
(一) 本活動以推廣我國最終消費產品為目的,並以臺灣優質生活型態為主題規劃主題行銷活動,透過遴選適合主題風格之我國知名或具特色之品牌進行「聯合線上創意策展」,以溝通產業意象和產品特色、呈現我國消費品軟實力。
(二) 舉辦「買主媒合活動」,協助我國業者和當地買主進行媒合洽商,以進入當地大型代理經銷及零售通路。
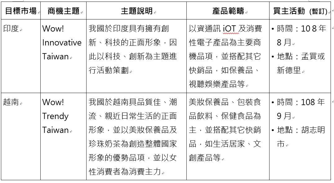
(三) 108年市場、商機主題與產品範疇規劃

三、辦理單位
主辦單位:經濟部國際貿易局
執行單位:財團法人商業發展研究院行銷與新媒體研究所
四、申請資格
(一) 符合我國公司法及貿易法登記之出進口業者,但不含外國營利事業在臺設立之分公司及陸資企業(陸資企業依經濟部投資審議委員會陸資來臺投資名單認定),且無未了結之貿易糾紛(含仿冒案件)或其他如仿冒等不良紀錄者。
(二) 業者過去3年(105-107年)無欠繳推廣貿易費,且無貿易糾紛(含仿冒案件)或其他不良紀錄者(以政府單位資料為準)。
(三) 參與產品範疇說明如下:
1. 消費者可直接購買之成品(例如:廚房家電、家具、家用健身器材等)
2. 消費者可直接購買並自行組合(Do It Yourself, DIY)之配件(sub-system)。
3. 消費者可指定使用之耗材或零配件 (例如:輪胎、外接式硬碟)。
4. 直接用於服務消費者之企業成品 (例如:醫院用醫療器材)。
5. 用於生產上述最終產品而使用之機械設備、半成品、零配件(例如:生產包裝食品機械設備、電腦機殼等)。
(四) 為讓更多業者運用政府資源,108年「零售通路佈建出口輔導」、「商用通路佈建出口輔導」、「海外創意策展」、「境內體驗行銷」等措施,每家業者以參加 1 案為原則。
五、聯繫窗口:
康耕輔/02-7707-4918/gengfu@cdri.org.tw